5月25日,匯總部分大宗商品相關企業動態。
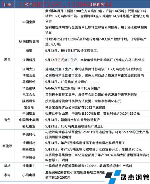
武鋼擬6月開工新建3200立方米高爐2座,產能534萬噸;江陰科茂、江陰大江兩無縫厚壁鋼管廠家近期正式復工;中國鋁業擬轉讓中鋁山東、中州鋁業100%股權,交易對價約為104.95億元。

免責聲明:本網站(山東聊城晟杰無縫鋼管廠www.yztongfa.com)刊載的“公司動態匯總:武鋼擬新建兩座高爐,中鋁105億轉讓兩鋁廠”等均源于網絡,版權歸原作者所有,且僅代表原作者觀點,本文所載信息僅供參考。轉載僅為學習與交流之目的,如無意中侵犯您的合法權益,請及時聯系刪除。本網站刊登此篇文章并不意味著本站贊同其觀點或證實其內容的真實性,我們不對其科學性、嚴肅性等作任何形式的保證。如果侵犯了您的版權,請盡快聯系我們予以撤銷,謝謝合作!
請查看相關產品 厚壁鋼管,厚壁無縫鋼管,厚壁管,無縫鋼管廠,無縫鋼管廠家